DayBreak
Web Browser Game
A fast-paced, story-driven multiplayer game where players can make meaningful and strategic decisions that lead to exciting, balanced outcomes, keeping them coming back again and again

I was the original product owner for this game and came up with the initial idea for the name, vibe, and art-direction. The idea was to create a multiplayer, dark-fantasy, and strategy game that we wanted to be engaging, intuitive, and fun while simultaneously feeling suspenseful and unpredictable.
My idea was picked and then the team ideated more about what we wanted the mechanics of the game to be. We did a lot of testing and found that the idea was a bit too complex for our timeline so we decided to keep the name and art-direction but change the mechanics of the game.
Our aim was to create a game loop where players make meaningful decisions with a combination of movement, timing, and tactical choices, while keeping the user experience threatening and surprising. We also wanted the game to have a cohesive art direction and UI design that communicates actions quickly during play.
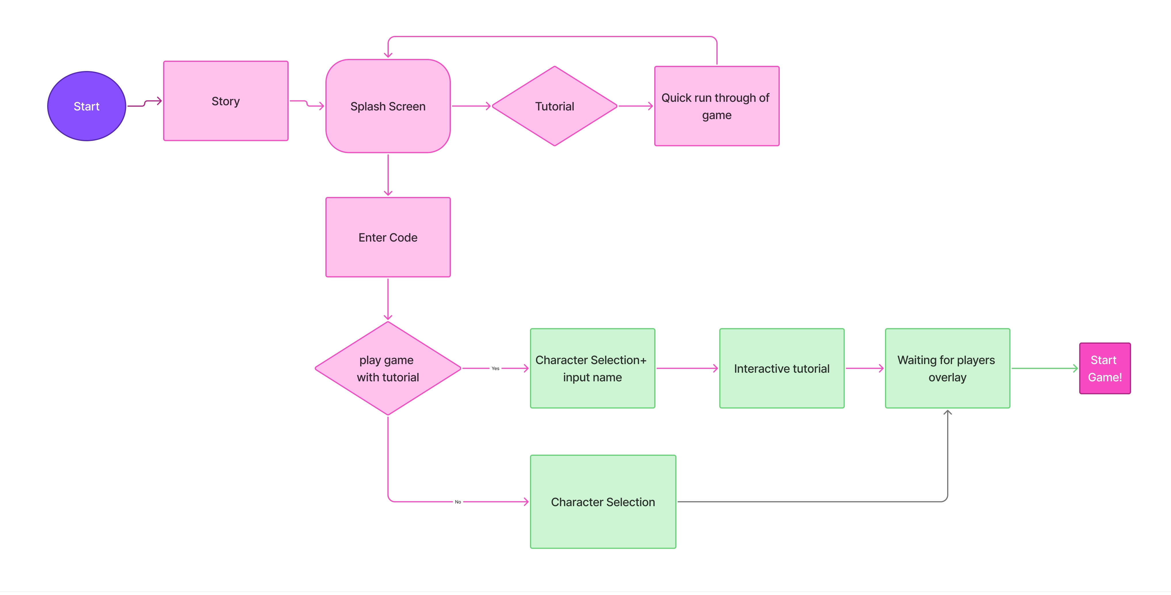
Designing an intuitive and user-friendly UI that was easy for players to learn quickly while staying invested in the gameplay

Our team was tasked with creating an online web-browser game, so a big challenge we were thinking about was how to keep the user invested in playing the game. We wanted to know what brought people back to the same game over and over again, what could we do to make the user experience stream-lined and uncomplicated.
I conducted surveys, researched about games and how users interact with different gaming platforms, whether it be in person board-games, web-browser games, mobile games, or downloaded games (eg: Steam, EA, Mojang Studios, etc). I conducted interviews with people who designed games and took notes about their process and how they lead user-testing specifically with games in mind.
All of this helped in creating Daybreak and making sure our game was well developed and fun to play for users of every playing level.
Incorporating high quality sound design into Daybreak to immerse the player in the suspenseful and eerie atmosphere

I reached out to film students, musicians, as well as anyone who understood sound-design for tips on how I could record voice lines and sound effects for Daybreak. I learned about how to properly record and what sound-design applications I could use to edit them.
I got help from my group mates and reached out to friends to record the voice lines and the finished products ended up being high quality and immersive for players. The goal was achieved and it was fun to teach myself a new skill that could help me in the future to understand peoples' recording process. The process really showed me how much work goes into this type of work and how skilled people are in the music and sound industry.
Illustrated a consistent visual design for characters, enemies, game assets, and menus to support clear gameplay communication while reinforcing the game’s dark-fantasy tone

I helped in hand illustrating the menus, game assets, and icons for Daybreak. One of our challenges was designing a UI that stays legible under pressure: everything needed to communicate available actions and consequences at a glance. We wanted the visual style to support gameplay readability, communicating to players their available actions, consequences, and other player states at a glance, all while fitting the game’s dark-fantasy tone.
Our solutions paired clear, structured mechanics with illustrated UI components designed for fast recognition. The gameplay uses card-driven actions and event effects to create frequent decision points and high replay value, while consistent presentation helps players anticipate what each option does.








